InvestFast – Projectos
de Manuel Madera e Victor
Home
Ações
Ação 3.3.1 – Agro-Indústria
Ação 4.0.2 – Mecanização Florestal
Empresa
InvestFast
Parcerias
Consultores
Manuel Madera
Vitor Fernandes
Condições de Acesso
Analise dos critérios de acesso
Documentos a Reunir Para Elaboração do Projecto
Passos do Processo de Decisão
Clientes
Clientes Sector AGRO-INDUSTRIAL
Clientes Sector Mecanização Florestal
Fornecedores
Fornecedores de Equipamento Agro-Industrial
Fornecedores de Equipamento Mecanização Florestal
Contactos
Menu
back
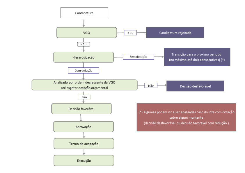
Passos do Processo de decisão
You are here:
Home
Passos do Processo de decisão
Passos do Processo de decisão
Partilhar
Facebook
Twitter
Google+